3044永利集团(中国)有限公司
(024)96195
首页
公司概况
公司简介
领导致辞
领导关怀
组织机构
企业文化
资质荣誉
分(子)公司
新闻中心
公司新闻
分公司动态
行业资讯
党群工作
党建动态
理论学习
廉政建设
工会公告
员工榜样
主营业务
高清电视
广电宽带
互动点播
时移电视
北方云
广电5G
GAME
网上营业厅
采购信息
人才招聘
人才理念
人才培养
人才引进
联系我们
menu
首页
公司概况
公司简介
领导致辞
领导关怀
组织机构
企业文化
资质荣誉
分(子)公司
新闻中心
公司新闻
分公司动态
行业资讯
党群工作
党建动态
理论学习
廉政建设
工会公告
员工榜样
主营业务
高清电视
广电宽带
互动点播
时移电视
北方云
广电5G
GAME
节目导视
高清电视
广电宽带
互动点播
时移电视
北方云
广电5G
GAME
网上营业厅
采购信息
人才招聘
人才理念
人才培养
人才引进
联系我们
当前位置:
首页
>
党群工作
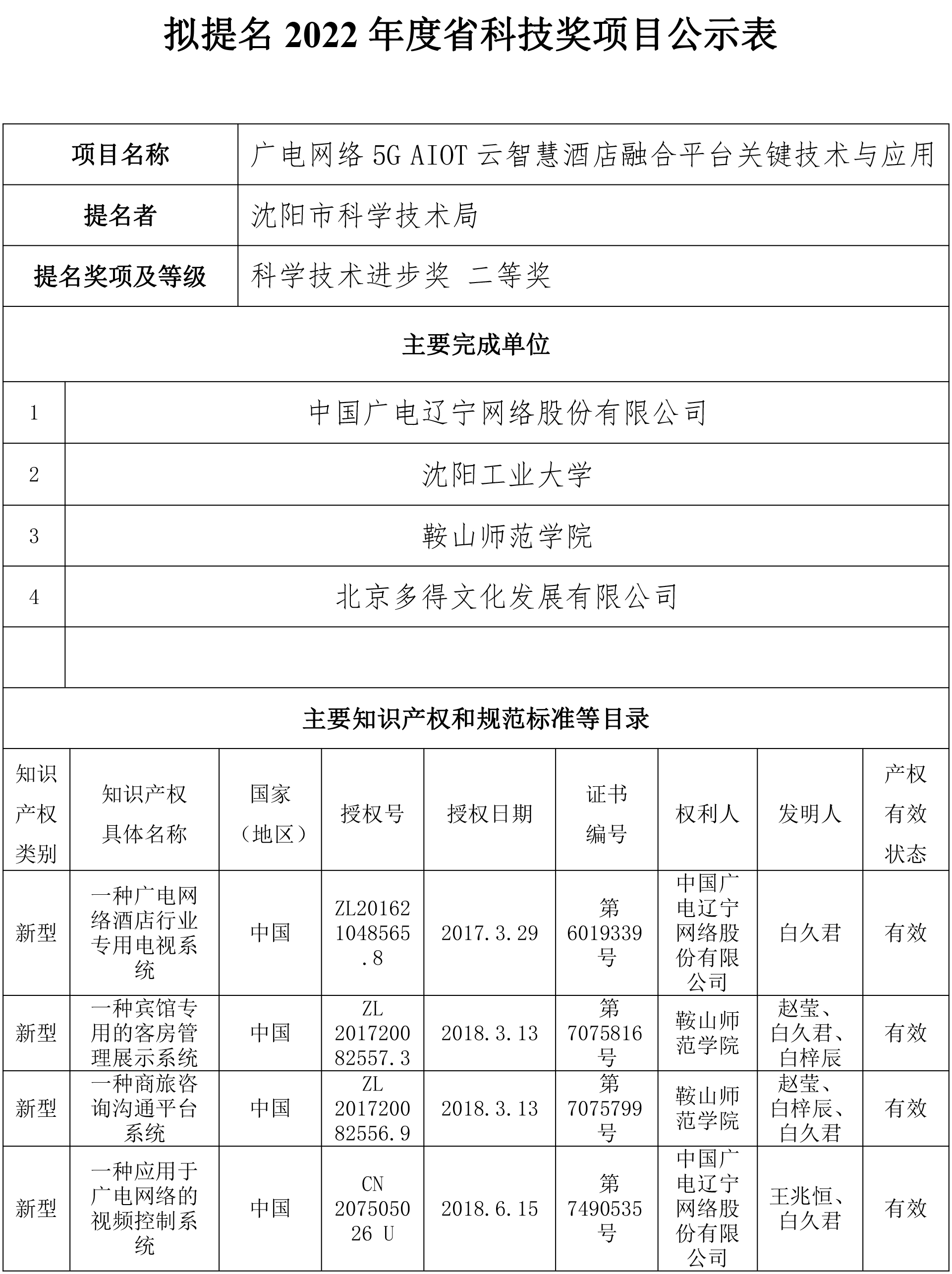
3044永利集团关于提名2022 年度省科技奖候选项目公示
发布时间:2022-07-11
相关推荐
more
北方广电网络公司企业负责人2019年度薪酬公示
学赛相长、以赛促学 —— 积极备战省直宣传文化系统知识竞赛
中央列出违反八项规定清单80条》公示
最新党纪处分条例公布 哪些行为会被开除党籍
关于转发《省纪委监委通报5起违反中央八项规定精神典型问题》的通知
划红线!领导班子换届牢记“十严禁”
3044永利集团总部工会 购买“五一、端午节慰问品”的询价公告
3044永利集团总部工会购买“中秋、国庆节慰问品”的询价公告
3044永利集团总部工会购买“2024年员工生日蛋糕”的询价公告
3044永利集团总部工会购买“2025年员工生日蛋糕”的询价公告
上一篇:
公司党委命名首批“雷锋式服务营业厅”
下一篇:
习近平在党史学习教育动员大会上的讲话
<